野花日本免费㊙️观看大全3🌈Limac Corporation
中文EN

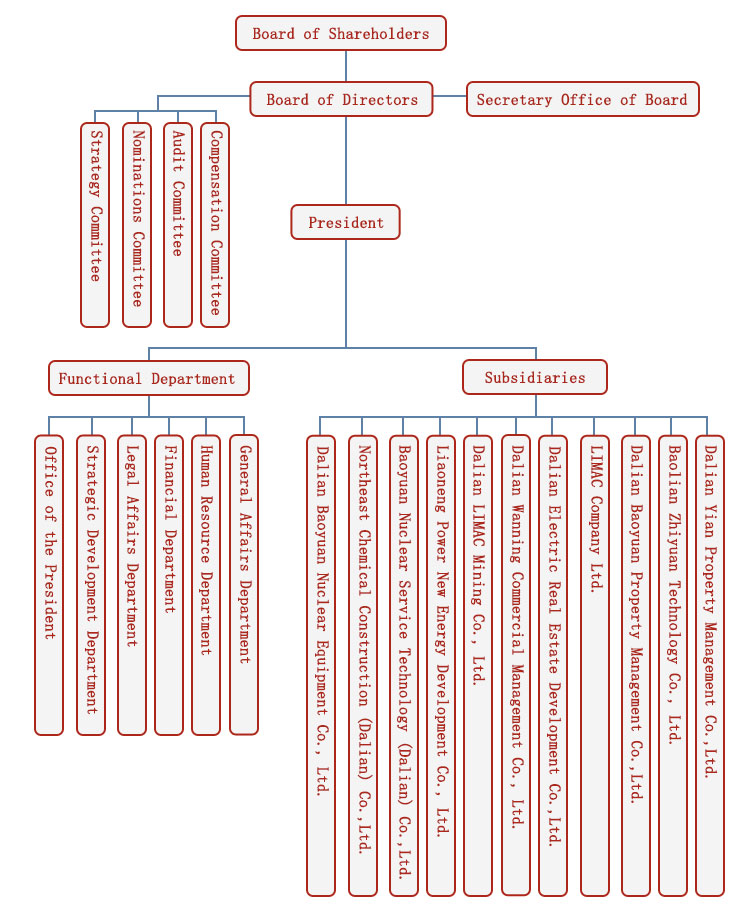
HomePage  >  Organization  >  Organization of Group Corporation

Organization Chart

Sitemap
总 公 司急 速 版WAP 站H5 版无线端AI 智能3G 站4G 站5G 站6G 站
·
·
·
·
·
·
 
·